
El colegio Sagrado Corazón de Granada está al servicio de la educación en nuestra ciudad desde 1905. Actualmente pertenece a la Fundación Educativa Sofía Barat, constituida por la Congregación de Religiosas del Sagrado Corazón de Jesús el 5 de marzo de 2019 como fundación canónica. Su finalidad es promover la educación integral del alumnado conforme a los valores evangélicos, con fidelidad a las intuiciones educadoras de Santa Magdalena Sofía Barat y la tradición educativa del Sagrado Corazón.
Somos una comunidad educativa que se construye entre todos, se enriquece compartiendo y trabajando en equipo, al servicio de las personas. Como sellos de identidad están el ambiente de familia, la apertura a todas las personas y el anuncio explícito del amor de Dios.
En nuestro colegio contamos con 1200 alumnos y alumnas que son los grandes protagonistas de nuestra actuación educativa, con 83 educadores y más de 700 familias.
Nuestra oferta educativa se centra en las etapas de Infantil, Primaria, ESO y Bachillerato. Y disponemos de 2 aulas de apoyo a la integración.
Fieles a nuestra tradición y estilo educador, cada día aprendemos de cada experiencia, de cada encuentro y de cada persona.
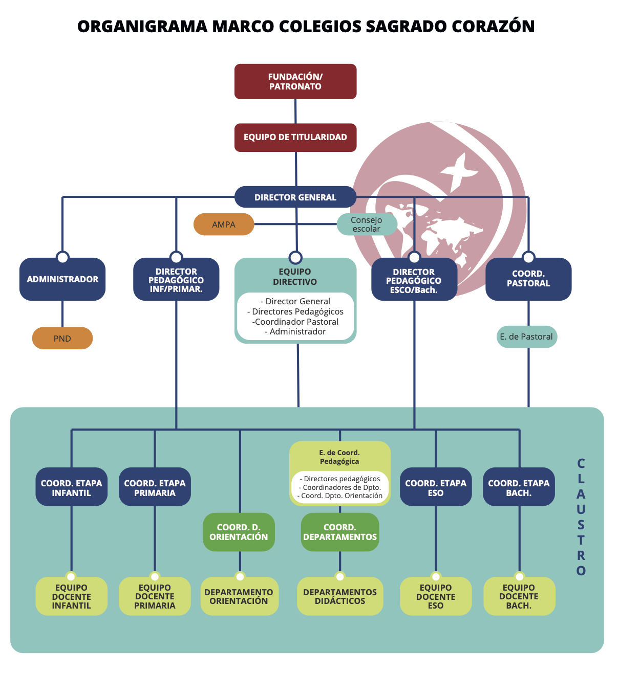
El organigrama del colegio de la FESB
